公司简介
董事长致辞
组织机构
荣誉榜
体系论证
海阔凭鱼跃,天高任鸟飞
海阔凭鱼跃,天高任鸟飞
海阔凭鱼跃,天高任鸟飞
海阔凭鱼跃,天高任鸟飞
集团新闻
集团公告
党群建设
行业动态
员工风采
科技引导品质 信誉成就未来
科技引导品质 信誉成就未来
科技引导品质 信誉成就未来
科技引导品质 信誉成就未来
主要分公司
中飞技术
品牌形象
以质量信誉求生存,以科技先导捉发展
以质量信誉求生存,以科技先导捉发展
以质量信誉求生存,以科技先导捉发展
以质量信誉求生存,以科技先导捉发展
以质量信誉求生存,以科技先导捉发展
产品展示
人力资源
联系方式
最新文章
徐州AG尊时凯龙人生就石化有限公司 2024年度排污许可证执行情况公示
AG尊时凯龙人生就石化有限公司 2023年度污染物排放情况公示
徐州AG尊时凯龙人生就石化有限公司 危险废物污染环境防治信息公示
满洲里中飞气体有限公司铁路专用线工程环境影响报告书报批稿全文公示
徐州AG尊时凯龙人生就石化有限公司清洁生产审核公示
满洲里中飞气体有限公司铁路专用线工程 环境影响报告书征求意见稿全文公示
新起点 新征程
AG尊时凯龙人生就石化举办2022年度重大危险源事故应急处置演练
首页
>
集团新闻
集团新闻
AG尊时凯龙人生就石化有限公司 2023年度污染物排放情况公示
发布时间:2023-12-02 浏览次数:2598
上一篇:
徐州AG尊时凯龙人生就石化有限公司 危险废物污染环境防治信息公示
下一篇:
徐州AG尊时凯龙人生就石化有限公司 2024年度排污许可证执行情况公示
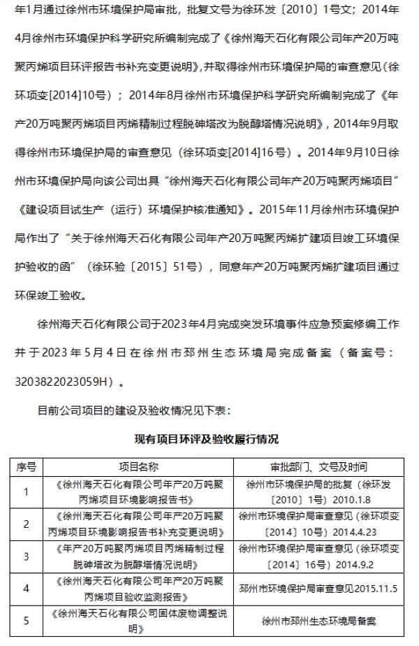
徐州AG尊时凯龙人生就石化有限公司
关键词:
AG尊时凯龙人生就
石化
徐州AG尊时凯龙人生就石化
聚丙烯
塑料颗粒
苏ICP备10215480号-1